金沢大学附属高等学校

  • 金沢大学附属学校園
  • お問い合わせ
  • サイトマップ
  • リンク
  • English
  • 学校概要
    • 校長挨拶
    • 式典挨拶
    • 教育方針
    • 沿革
    • 校歌
    • 年間行事
    • アクセス
    • 学校経営計画
  • 教育と研究
    • SGH・WWLのページ
    • 総合的な探究の時間生徒成果物一覧
    • 教育カリキュラム
    • 海外交流プログラム
    • 特別教育活動
    • 高校教育研究(紀要)
    • 高校教育研究協議会(研究大会)
    • 進路指導
    • 生徒指導
  • 学校生活
    • 緊急時の対応
    • 生徒会組織
    • 生徒の日常
    • 生徒会関係
    • 総合的な探究の時間
    • 各学年からの連絡
    • 部活動
    • 保健指導
    • 各種届け出
    • 附高新聞web
  • 中学生の方へ
    • 学校紹介
    • 学校説明会の案内
    • 入試情報・資料
  • お知らせ
    • お知らせ
    • 奨学金について
    • 各種手続き
    • 教員公募
    • グローバルリーダー育成基金
    • 教育活動充実のためのご寄附のお願い
  • 育鳳会
    • 育鳳会
    • 保護者へのお知らせ
  • 同窓会
    • 同窓会からのお知らせ
    • 同窓会のご紹介
    • 各種同窓会ページのご案内
  • TOP
  • > お知らせ
  • > 教員公募
  • > 令和9年度教員公募要領 国語

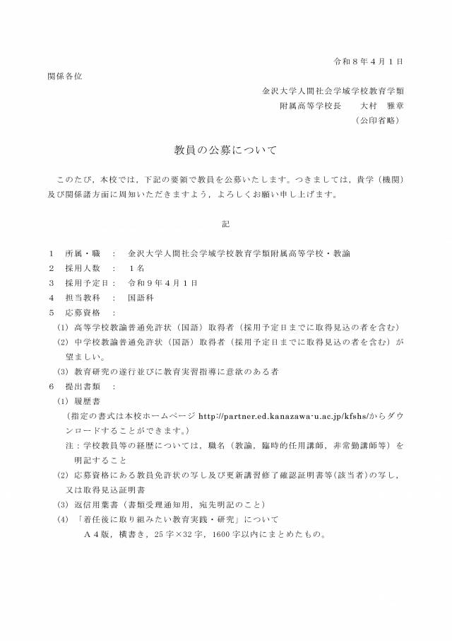
令和9年度教員公募要領 国語

2026年04月01日



ファイルイメージ

上記と同じ内容のPDFです。


ファイルイメージ

履歴書について(このファイルを参考にして履歴書を作成してください。)


お知らせ

  • 教育活動充実のためのご寄附のお願い
  • 各種手続き
  • グローバルリーダー育成基金
  • 奨学金について
  • 教員公募
  • お知らせ
  • 高校からのお知らせ
  • 金沢大学
  • 学校パンフレット
  • 金沢大学附属高等学校 同窓会
  • 研究活動
  • 教育方針

金沢大学附属高等学校

  • 学校概要
    • 校長挨拶
    • 式典挨拶
    • 教育方針
    • 沿革
    • 校歌
    • 年間行事
    • アクセス
    • 学校経営計画
  • 教育と研究
    • SGH・WWL
    • 教育カリキュラム
    • 海外交流プログラム
    • 特別教育活動
    • 高校教育研究
    • 高校教育研究協議会(研究大会)
    • 進路指導
    • 生徒指導
  • 学校生活
    • 生徒会組織
    • 緊急時の対応
    • 生徒の日常
    • 生徒会関係
    • 総合的な探究の時間
    • 部活動
    • 保健指導
    • 各種届け出
    • 各学年からの連絡
  • 中学生の方へ
    • 学校紹介
    • 学校説明会の案内
    • 入試情報・資料
  • お知らせ
    • お知らせ
    • 奨学金について
    • 教員公募
    • グローバル基金
  • 育鳳会
    • 育鳳会
  • 同窓会
    • 同窓会からのお知らせ
    • 同窓会のご紹介
    • 各種同窓会ページのご案内
  • 教職員ログイン
  • 金沢大学附属学校園
  • お問い合わせ
  • サイトマップ
  • リンク
  • English

ページの先頭へ

金沢大学附属高等学校
〒921-8105
石川県金沢市平和町1-1-15
TEL : 076-226-2154
FAX : 076-226-2150

Copyright © Kanazawa University. All Rights Reserved.